控制柜 (CCU)包含兩塊電路板 (CIB 控制柜接口板和 PMB 電源管理板),是機器人控制系統所有組件的配電裝置和通訊接口. 所有數據通過內部通訊傳輸給控制系統,并在那里繼續處理. 當電源斷電時,
控制系統部件接受蓄電池供電,直至位置數據備份完成以及控制系統關閉. 通過負載測試檢查蓄電池的充電狀態和質量.
固定 CCU如下圖:

1 連接板插接片
2 固定螺絲
工業機器人KRC4控制柜的功能:
1 機器人控制系統部件的通訊接口
2 安全輸出端和輸入端
a 控制主接觸器 1 和 2
b 校準定位
c 插入的庫卡 smartPAD
3 8 個適用于客戶應用程序的測量輸入端 (節拍:125μsec)7 監控機器人控制系統中的風扇
a 外部風扇
4 溫度值采集:
a 壓器的熱效自動開關
b 冷卻器的信號觸點
c 主開關的信號觸點
d 鎮流電阻溫度傳感器
e 柜內溫度傳感器
5 下列部件通過庫卡控制器總線與控制系統電腦相連接:
a KUKA Power Pack / KUKA Servo Packs
b 分解器數字轉換器
6 通過庫卡系統總線,下列組件可與控制系統電腦相連接:
a 庫卡 smartPAD (Operator Panel Interface)
b 安全接口板
7 診斷 LED
8 數據存儲器的接口
KRC4控制柜 (CCU ) 的電源:
緩沖式供電
1 KPP
2 KSP
3 庫卡 smartPAD
4 控制系統多核電腦
5 控制系統操作面板 (CSP)
6 分解器數字轉換器 (RDC)
非緩沖式供電
1 電機制動裝置
2 外部風扇
3 客戶接口
4 快速測量輸入端
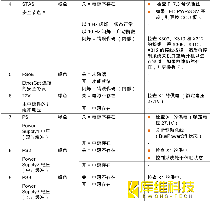
機器人KRC4 CCU 保險絲和LED 指示燈
注意:故障的保險裝置以保險裝置旁一個紅色 LED 示出. 故障的保險裝置在排除故障原因后僅允許用操作手冊或設備組件上所印的值來替換.
機器人KRC4控制柜的更換步驟 :
1. 關閉控制系統并采取確安措施防止未經授權的重啟2. 將數據線插頭解鎖拔出控制柜 (CCU ) 上的所有接線解鎖數據線插頭如下圖

1 插頭已解鎖
2 插頭已鎖閉
3 插頭已插入并鎖閉
注意:如果數據線插頭在沒有解鎖時被拔下,則插頭會受損. 在拔下前解鎖插頭.
3. 取下固定板上的螺栓,將固定板連同 CCU 從連接板開口處拉出.
4. 檢查新 CCU 是否有
機械損傷. 將固定板連同 CCU 插入連接板開口,然后擰緊.
固定 CCU如下圖:

1 連接板插接片
2 固定螺絲
5. 按照插頭和線纜說明將所有接口插入. 將數據線插頭鎖緊.
6. 實施功能測試
5. 按照插頭和線纜說明將所有接口插入. 將數據線插頭鎖緊.
6. 實施功能測試